Skip to content
לובומלאים
אנשי לובומל וצאצאיהם נפגשים
Menu
Close
בית
עלינו
הלובומלאים
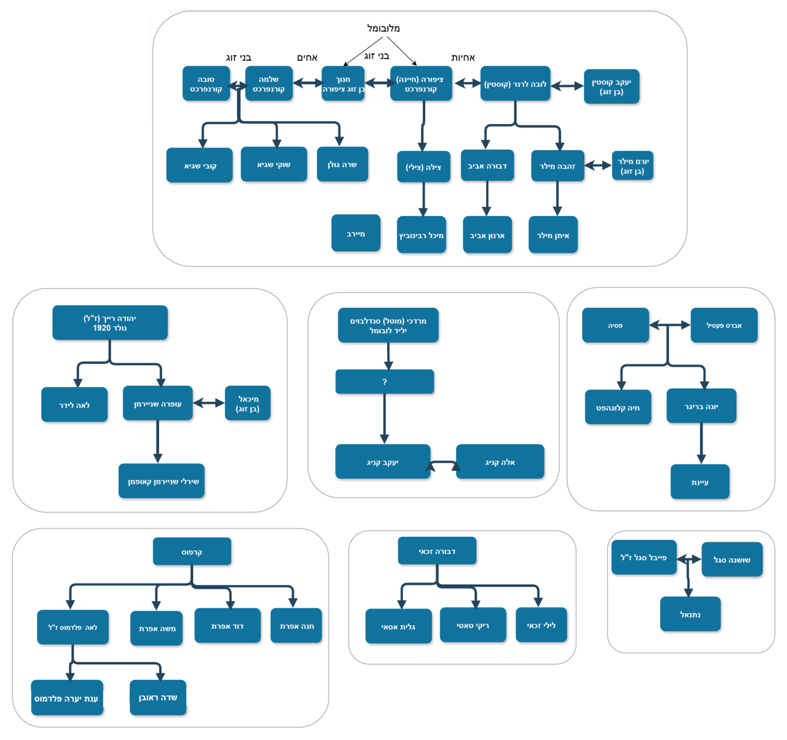
עצי משפחה
מפגשים
Open menu
מפגש 2024
מפגש 2025
עצי משפחה